施設案内
イベント
公共施設
宮崎市佐土原総合文化センター
Miyazaki City SADOWARA CULTURE CENTER
MENU
宮崎市佐土原総合文化センター
施設要覧
施設個別紹介
施設利用案内
施設使用料金
施設利用申請書
施設使用状況
公共施設予約案内 →
佐土原図書館 →
施設案内
イベント
公共施設
アクセス
ご利用に当たって
個人情報の取り扱いについて
セキュリティ
サイトマップ
×
「佐土原総合文化センターにぎわいづくりのためのアンケート」の集計結果について
ホーム
/
イベント
/ 「佐土原総合文化センターのにぎわいづくり」のためのアンケート集計結果について
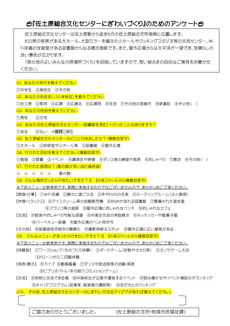
中高生を対象に実施した「佐土原総合文化センターにぎわいづくりのためのアンケート」の集計結果がまとまりましたので公表します。
アンケート実施期間:令和6年11月26日〜12月20日
アンケートの集計結果
実施したアンケートの内容
イベント
「佐土原総合文化センターのにぎわいづくり」のためのアンケート集計結果について
(C) Miyazaki City Sadowara Culture Center
All Rights Reserved.